65

【求助老哥关于电动车以租代购】

zxf200496
1月前 6296

今年7月份在车行搞了辆车跑外卖众包,当时是外卖旺季一天能跑个三百多,多的有四五百那时候又天天打狗又没租房天天开房打狗,知道11月份外卖淡季一天到晚12个小时两百多单少人多就不想跑了,车贷也不还了天天挂逼就把车卖了进厂

 

现在叫我还不还就起诉这是真的假的?


最新回复 (65)
  • 66

    真的,现在这些租赁都起诉的

  • 65

    不清楚哦

  • wj12349 1月前
    64

    肯定真的

  • 61

    是真的,这些现在都起诉

  • 陈锦枫 1月前
    60

    利滚利滚到两万?

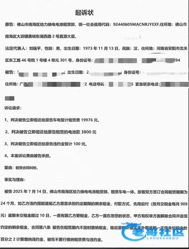
  • m171603226 1月前
    59

    车贷没还完,你把车卖了然后贷款也不还?

  • rui567418 1月前
    58

    人家的东西你拿走卖了,蹲局子吧

  • 风起 1月前
    57

    TH9527G

  • 表哥00 1月前
    56

    没事的你都没打算还还在意这个吗

  • 54

    ,他这个是以租代购.实物.你不还可以.实物要退还.人家到时起诉的是你欺诈.诈骗合同,不是说的逾期.两码事

  • 好运常在 1月前
    53

    两万多的电动车?特斯拉的?真牛逼

  • zjh157078 1月前
    52

    这也要偷吗

  • 51

    巨亐。这种东西都是瞎标价格,你还是还回去为好。

  • 50

    这种事问了有意义吗,别人的东西你拿去卖了,这种流程很快的  放心    蹲不了几个月

  • 48

    百分百起诉的,以租代购都是坑

  • 哥是老中医 1月前
    47

    什么电动车2万多?

  • 打狗棒 1月前
    46

    下次去租个轿车拿去卖了。租轿车回收卖的更多,你在来问问老哥真的假的。

  • 打狗棒 1月前
    44

    和盗窃一样  ,把租的车拿去卖了换钱。。不管是不是骗局没人支持你这种做法的。

  • 打狗棒 1月前
    43

    这个和租手机一样最后起诉冻卡,不属于你的东西最后都的还回去。

  • 42

    这种包死的,居然敢把车卖了,你直接让他们把车推走,这种逾期他们会拖车,买你车那个人后面可能会找你,那个车不是你的,相当于盗窃贩卖,而且这种起诉流程会很快

    这种就类似你收留他,然后最后他趁你睡觉的时候把你值钱的都拿走跑路了一样
    1月前
  • 41

    没救了,等死吧

  • 江左梅郎 1月前
    39

    还有你这个也不用去找他们商量,他们压根就没想过放过你就打算薅羊毛薅死你,张口就要两万多你直接让他去起诉你大不了多出几百千把块钱诉讼费和几千块钱电动车的钱而已

  • 江左梅郎 1月前
    38

    还有就是这个起诉状就是废纸,我工商银行信用卡欠1600本金三年滚到5600,大概三年前也是有个律师加我微信给我发了这个要起诉我,现在都快2026年也没见起诉我,就算起诉我也不怕,我巴不得他起诉我,我TM好还本金,问题是他就不是不起诉我,因为他们这群畜生知道法院不会支持他们

  • 江左梅郎 1月前
    37

    你让他去起诉,你看看到时候法院会不会支持他,我身边有朋友欠银行信用卡被起诉,利息逾期费高了几百块钱法院都不支持银行,直接说这几百快逾期费不合理让我朋友不用还(而且我朋友压根没去法院)所以你这个这么离谱就算他起诉你到法院都不会支持他

  • sjk1122zx 1月前
    36

    6

  • 神马 1月前
    35

    没事的,我欠几十万,还不是活的好好的,说起诉说了几千遍了

  • 李斯围 1月前
    34

    问题不大,不要怕

  • 古驰 1月前
    33

    等着坐牢吧  这个起诉包成功的 

  • 哈哈刚发的 1月前
    32

    不必理会,本来就是法律边缘的,半合规

    这不是租手机,这是租电动车让你跑外卖两个概念,你以为租机呢啊,租机起诉都100成功的,何况这个呢!
    1月前
  • 31

    我见过不还的,我还是第一次见过你这样的  老哥

  • 30

    什么起诉只要法院没联系都不用管。除了法院联系你的,一律都不用管

  • 恭喜你发财 1月前
    29

    输了就认

  • 狗庄克星 1月前
    28

    2w多的车子你卖了多少钱?

  • 27

    什么电动车几万块???这公司也太他妈黑了吧

  • 26

    这种包起诉啊,

  • 卖鱼的花 1月前
    25

    等牢里过年吧

  • 24

    你他妈真是个人才!你要吃官司是跑不了了

  • 23

    主要你把车卖了!自找苦吃!蹲苦窑6个月-1年

    sb 不懂在这放屁 民事纠纷做你麻痹的窑子 你这种sb是真的多
    1月前
    盗窃卖车是民事?你去盗窃看看蹲不蹲
    1月前
  • vb2025 1月前
    22

    没事的,就是真去起诉你也没用

  • 神马 1月前
    21

    没事的,我欠信用卡10000,起诉了十几年,卵事都没有

    你那个是金融欠款,他那个是租赁合同,老哥,了解一下,未还清欠款哪怕最后一个月,物品产权是还是租赁行的,你不还玩起诉你,你不还钱可以退物再协商。你卖了不好意思要么一次性支付所有欠款,要么起诉你蹲笆篱子出来再让你还,直接7寸给人家拿捏了。
    1月前
  • bn8856 1月前
    20

    起诉是百分百,多少钱就要看协商结果  或者你找律师和他打

  • zxf200496 楼主 1月前
    19

    而且起诉状没有盖章

  • 西西公主 1月前
    16

    肯定不成立得了,判罚金额太大了

  • 豹富者! 1月前
    15

    骗人的    租个电动车让你还小三万    比高利贷还高利贷

  • bn8856 1月前
    14

    这个不好搞,线下签的合同    不像租手机那些线上

  • zz1996627 1月前
    13

    肯定真的啊

  • 杨幂 1月前
    12

    什么破电车两万?租两万的车跑外面?治好也是流口水

    本来是6期几千块,起诉要还24期才变成2万多的好不好
    1月前
  • 一念神魔 1月前
    11

    有合同就每个月交完吧  交完就是你的了就没事了

  • 小马哥 1月前
    10

    你这也是牛逼了,租金不还也就算了,还把车卖了!你这个不起诉你,都不行了…

  • 就是个玩 1月前
    9

    以租代购本来就是骗局,合同只有他有一份式的你没有的,然后电动车是二手的有安全隐患的,以上这二点法院就不可能受理的,建议你找专业律师咨询一下吧

    新的
    1月前
  • 湾仔枪神& 1月前
    8

    直接拉去枪毙

  • 奥德彪 1月前
    7

    没事  你担心有什么用  反正你也没钱还

  • 够够的了 1月前
    6

    输了就要认账    你这又不是很多  没必要跑  跑最少也要跑大的

  • 5

    啥车这么贵

  • 大奶 1月前
    4

    会找你

  • 这个就是骗你租车的,签了合同用了车就要赔钱,人家是不是喊你在小程序里面租车然后签约了支付宝或者合同,我之前也差点挨骗,人家叫你租车的时候还让你拍视频说没异议

    首先你没钱还想跑外卖那你不租怎么办,我当时办理的是直接贷款买车,从不租,贷款买就算逾期了也没事,你租相当于借明白不
    1月前
  • zxf200496 楼主 1月前
    2

    判官加急审核

请先登录后发表评论!

返回
请先登录后发表评论!
65
链接已复制到剪贴板